以下数据及分析来自于前瞻产业研究院煤矿机械研究小组发布的《中国煤矿机械行业市场前瞻与投资战略规划分析报告》。
煤矿机械是指用于煤矿的采掘、支护、运输、洗选等生产过程的矿山机械。煤矿通常分为露天开采和井下开采,其设备分为露天煤矿机械和井下煤矿机械。与普通矿山机械相比,煤矿机械通常具有PG电子 PG平台防爆特性,尤其是井下煤矿机械。
广义上的煤矿机械分为勘探设备、综掘设备、综采设备、辅助设备、洗选设备,还包括煤炭安全设备、电气设备以及露天矿设备等。

狭义上的煤矿机械指煤炭综合采掘设备,其核心设备主要有掘进机、采煤机、刮板输送机及液压支架,合称“三机一架”。通过掘进机、液压支架、刮板输送机和采煤机配合使用,可实现工作面巷道掘进、截煤、装煤、运煤、支护的全部机械化作业,具有较高的营运效率和安全性。

从煤矿机械行业产业链上下游来看,煤矿机械行业上游主要包括原材料及零部件,其中金属材料包括钢材、板材、管材、棒材等,零部件主要包括液压部件、轴承部件、电子元件以及其他部件等;煤矿机械的中游主要是煤炭综合采掘设备制造,包括掘进机、采煤机、刮板输送机、液压支架制造等;下游应用领域主要为煤炭行业,进一步用于火电、钢铁、化工、建材等领域。

在上游领域,我国煤矿机械原材料供应商包括本钢板材新钢股份五矿发展等,液压部件供应商包括恒立液压、长岭液压等;在中游领域,我国煤矿机械生产商包括郑煤机、中煤装备公司、天地科技三一重工等;下游主要为煤炭企业,包括中煤能源大唐发电靖远煤电、山西焦煤等。

回顾我国综合机械化开采发展50年历程,以机械化发展的标志性事件为节点,大体可分为4个阶段:探索阶段(1970-1990)、大发展阶段(1990-2000)、突破阶段(2000-2020)、数智化阶段(2020至今)。

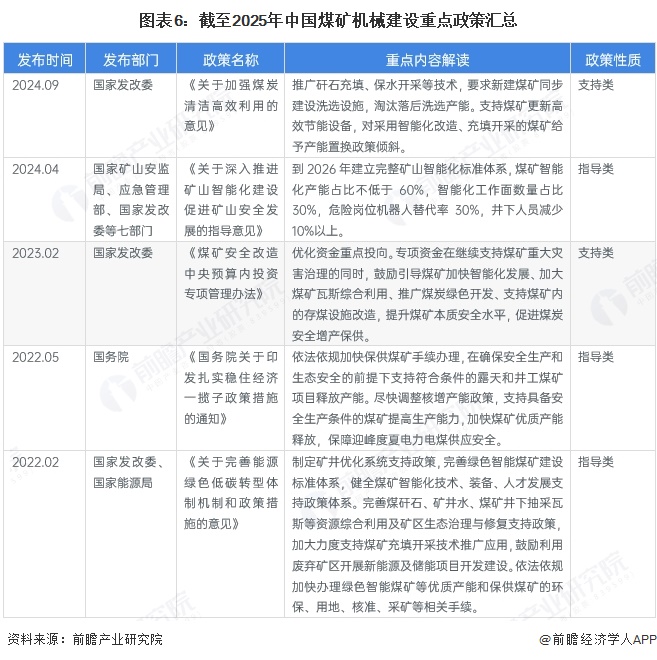
近年来,政府各部门发布了一系列政策法规以推动国内煤矿安全化、智能化生产,对煤矿机械行业的发展提供指导,相关的政策法规及主要内容如下表所示:

根据《中国工业统计年鉴》、《中国经济普查年鉴》披露的信息,中国矿山机械规模以上企业数量整体呈现增长趋势,2023年中国规模以上矿山机械企业数量为1887家,结合历史数据初步估计,2024年,中国规模以上矿山机械企业数量约为1987家。煤矿机械作为矿山机械的核心细分领域,煤矿机械企业数量占比在矿山机械企业数量占比较高。

中国煤矿机械行业已进入成熟期,市场竞争格局稳定,销售收入前50名的大型煤矿机械企业占据了绝大多数市场份额。参考中国煤炭机械工业协会发布的中国煤矿机械工业“50强”企业合计煤机产品销售收入,2024年,我国煤矿机械行业市场规模为1208.26亿元,同比下降4.35%。

从营收规模来看,第一梯队企业主要是天地科技、郑州煤矿机械,企业煤机营收规模超过150亿元,且企业营收规模常年稳居前列;第二梯队企业有中国煤矿机械、晋能控股装备、三一重型等,这些企业营收规模在100-150亿元区间内;第三梯队的企业有中煤张家口、西安重工等其他企业,企业规模在100亿元以下。

从市场份额情况来看,2024年天地科技股份有限公司市场份额占比为15.3%,排名第一,较2023年提升0.8个百分点;郑州煤矿机械集团股份有限公司市场占比为13.5%,较2023年提升1.7个百分点;中国煤矿机械装备有限责任公司市场份额占比为11.8%,较2023年提升了1.3个百分点。

中国煤矿机械行业正处于政策与技术双轮驱动的转型期,智能化升级、绿色低碳转型与全球化拓展成为核心发展方向。技术创新推动产品向高端迈进,行业格局加速整合,同时海外市场持续突破。未来,行业将形成以智能绿色装备为核心、龙头企业引领、内外市场协同的可持续发展模式。

煤矿机械行业作为煤炭企业的上游企业,为煤炭企业提供高质量技术装备,保障煤炭企业的健康、稳定发展。虽然煤炭能源消耗占比呈现逐年下降趋势,但煤炭消费总量每年仍在增加。煤炭在我国能源安全基础性保障地位短期内难以改变,为我国煤矿机械行业市场提供稳定支撑。同时,随着人工智能、工业互联网、云计算、大数据、机器人、智能装备等与现代煤炭开发技术进行深入融合,受新增煤矿产能、存量设备更新、煤矿智能化升级等多因素叠加驱动,煤炭产业对高端化、智能化产品需求强劲,国内煤矿机械市场将稳步增长,煤矿机械制造企业经济效益持续提升。但从近年来煤矿机械行业市场规模下降情况来看,该市场整体增速有所放缓。
结合中国煤炭机械工业协会的数据,前瞻预计,2025-2030年我国煤矿机械行业市场将以5.3%的年复合增速增长,2030年我国煤矿机械行业市场规模约为1767亿元。

更多本行业研究分析详见前瞻产业研究院《中国煤矿机械行业市场前瞻与投资战略规划分析报告》
同时前瞻产业研究院还提供产业新赛道研究投资可行性研究产业规划园区规划产业招商产业图谱产业大数据智慧招商系统行业地位证明IPO咨询/募投可研专精特新小巨人申报十五五规划等解决方案。如需转载引用本篇文章内容,请注明资料来源(前瞻产业研究院)。
更多深度行业分析尽在【前瞻经济学人APP】,还可以与500+经济学家/资深行业研究员交流互动。更多企业数据、企业资讯、企业发展情况尽在【企查猫APP】,性价比最高功能最全的企业查询平台。
报告主要分析了煤矿机械行业背景;煤矿机械行业产业链;煤矿机械行业发展状况;煤矿机械行业市场竞争情况;煤矿机械进出口分析;煤矿机械行业发展趋势及前景预测;煤矿机...
PG电子 PG平台images/qzjjxr_wx.jpg width=94 height=94 />

前瞻产业研究院中国产业咨询领导者,专业提供产业规划、产业申报、产业升级转型、产业园区规划、可行性报告等领域解决方案,扫一扫关注。
2025年中国锂电池行业技术现状 锂电池技术路线多样,生产流程复杂【组图】
2025年中国传媒行业细分市场分析 互联网视听行业进入高质量发展新阶段【组图】
2025年中国量子通信行业应用领域 量子通信有利于满足各领域的安全防护需求【组图】
2025年中国小家电产业市场主体分析 中国小家电行业企业约1.1万家【组图】
2025年中国康复器械行业专利现状分析 专利申请波动下降,专利授权持续上升【组图】
扫一扫咨询微信客服